win7旗舰版

江湖悠悠西瓜村1-10完美通关大全 江湖悠悠西瓜村1-10完美通关2022

时间:2023-01-08 | 文章作者:残月

江湖悠悠这个游戏为玩家打造了一个充满烟火气息的江湖世界,这里有着丰富的任务等待玩家去完成,比如西瓜村关卡1-10就是其中的一部分。关于西瓜村1-10怎么过很多玩家还不清楚,这里为玩家提供了西瓜村1-10关卡文字和图片两种版本的攻略,让你完美通过关卡并拿到奖励,大家可以参考以下内容去做任务。

 

江湖悠悠西瓜村1-10完美通关大全:

 

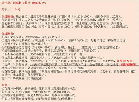
第一关:守候(本关卡可直接一次完美通关)

(文字版)

江湖悠悠西瓜村1-10完美通关大全 江湖悠悠西瓜村1-10完美通关2022

(图片版)

江湖悠悠西瓜村1-10完美通关大全 江湖悠悠西瓜村1-10完美通关2022

第二关 行侠

(本关需要两次才能完美通关,第一次直接打败流浪汉,第二次去1-4拿了酒再回来送给流浪汉。)

提醒:1-2第一次不能完美通关,是因为流浪汉没送酒(已验证,将1-4的酒送给流浪汉,即为完美通关)。

另外:1-2的绣花针,可以先打完地痞,开了宝箱,再还给妇人。不然就只能重置才能完美了。

(文字版)

江湖悠悠西瓜村1-10完美通关大全 江湖悠悠西瓜村1-10完美通关2022

(图片版1和2)

江湖悠悠西瓜村1-10完美通关大全 江湖悠悠西瓜村1-10完美通关2022

第三关 寄信(本关卡可直接一次完美通关)

(文字版)

江湖悠悠西瓜村1-10完美通关大全 江湖悠悠西瓜村1-10完美通关2022

(图片版)

江湖悠悠西瓜村1-10完美通关大全 江湖悠悠西瓜村1-10完美通关2022

第四关 甘甜(本关卡可直接一次完美通关)

(图片版)

江湖悠悠西瓜村1-10完美通关大全 江湖悠悠西瓜村1-10完美通关2022

第五关 草帽(本关卡可直接一次完美通关)

(文字版)

江湖悠悠西瓜村1-10完美通关大全 江湖悠悠西瓜村1-10完美通关2022

(图片版)

江湖悠悠西瓜村1-10完美通关大全 江湖悠悠西瓜村1-10完美通关2022

江湖悠悠西瓜村1-10完美通关大全 江湖悠悠西瓜村1-10完美通关2022

第六关 催促(本关卡可直接一次完美通关)

(文字版)

江湖悠悠西瓜村1-10完美通关大全 江湖悠悠西瓜村1-10完美通关2022

(图片版)

江湖悠悠西瓜村1-10完美通关大全 江湖悠悠西瓜村1-10完美通关2022

第七关 等待(本关卡可直接一次完美通关)

提醒:本关卡部分玩家存在不完美现象,贴主找了客服,也看了其他贴主的,只能说算是找到了原因。如果按照攻略还达不到完美,就去找客服吧(一共试验了6个号,第一次不完美,第二次完美,然后去查找原因,定位商人对话,第三次,不完美,然后去找了客服,依旧定位商人对话,第四次,不完美。寻求无果,继续第五次,依旧是商人对话,完美。第六次,继续复刻,完美.......)

(文字版)

江湖悠悠西瓜村1-10完美通关大全 江湖悠悠西瓜村1-10完美通关2022

(图片版)

江湖悠悠西瓜村1-10完美通关大全 江湖悠悠西瓜村1-10完美通关2022

第八关 算账(本关卡可直接一次完美通关)

(文字版)

江湖悠悠西瓜村1-10完美通关大全 江湖悠悠西瓜村1-10完美通关2022

(图片版)

江湖悠悠西瓜村1-10完美通关大全 江湖悠悠西瓜村1-10完美通关2022

第九关 念想

(本关卡需要3次才能完美通关。重置1-6,获取被土匪抢走的书,不还给书生,算一次。1-9对话土匪,两个选项各需要一次。故一共需要3次。不算重置1-6的那一次的话,就是2次,心里有数即可。2021/6/30)

提醒:第九关,不完美通关,是因为土匪的两个选择,我们都要经历一遍。

选择一,送他1-6被土匪抢走的书,获得30个情义值、1个劣质草药。(已验证)

选择二,待他考取功名把酒言欢,获得30个情义值、1个劣品金钱镖。(已验证)

(两个选择都需要做一次,才能完美剧情通关。已验证)

(文字版)

江湖悠悠西瓜村1-10完美通关大全 江湖悠悠西瓜村1-10完美通关2022

(图片版)

江湖悠悠西瓜村1-10完美通关大全 江湖悠悠西瓜村1-10完美通关2022

第十章 归来(本关卡可直接一次完美通关)

(文字版)

江湖悠悠西瓜村1-10完美通关大全 江湖悠悠西瓜村1-10完美通关2022

(图片版)

江湖悠悠西瓜村1-10完美通关大全 江湖悠悠西瓜村1-10完美通关2022

总的来说这个西瓜村的关卡还是颇有难度和挑战性,大家可以自己来试着体验一番,建议自己先玩,如果实在无法过关再来看攻略,否则的话就会失去探索的体验了。

点击查看更多↓
软件下载
优居找房经纪App
145.25M
立即下载
相关软件
精彩推荐