win7旗舰版

电脑蓝屏代码查询的步骤

时间:2023-04-03 | 文章作者:残月

我们在使用电脑的过程中,经常都会碰到蓝屏的现象,而不同原因引起的蓝屏解决的方法也有所不同,因此我们需要在电脑蓝屏时查看蓝屏代码,相应的进行解决,那么怎么查询电脑蓝屏呢,下面,小编就把电脑蓝屏代码怎么查询的方法分享给大家。

蓝屏代码查询

1.首先在浏览器中下载一个蓝屏代码查询器。

电脑蓝屏代码查询的步骤

2.选择好安装的位置后,点击开始下载。

电脑蓝屏代码查询的步骤

3.下载完成后,我们将其打开,在主页面中可以看到【代码查询】,【解决方案】,【支持中心】三个功能。

电脑蓝屏代码查询的步骤

4.我们在查询框当中输入蓝屏代码的最后两位,例如:A5,01,1A,完成后点击【查询】,就会显示出蓝屏的原因。

电脑蓝屏代码查询的步骤

5.此时点击【解决方案】,软件会给出蓝屏的解决方法,我们可以下拉查看具体步骤。

电脑蓝屏代码查询的步骤

6.此时根据方法进行修复即可解决蓝屏的问题。

电脑蓝屏代码查询的步骤

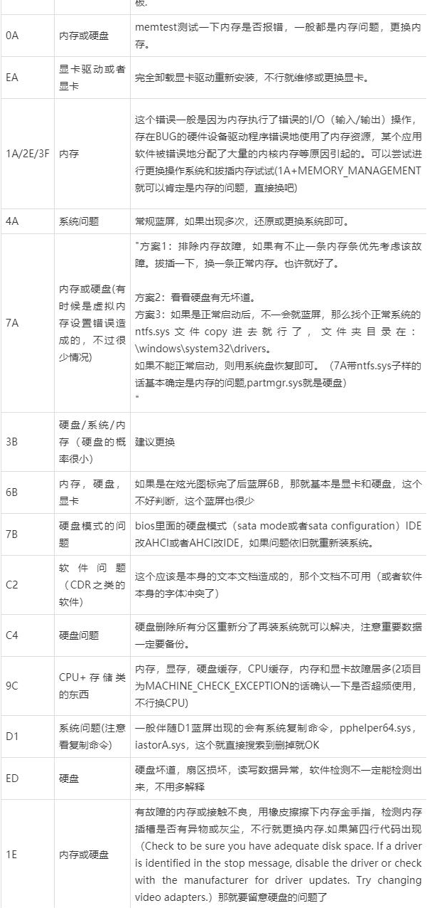
常见的蓝屏代码如下。

电脑蓝屏代码查询的步骤

这就是怎么查询电脑蓝屏的方法内容,当电脑遇到蓝屏时,我们可以通过查询蓝屏代码进行修复。

点击查看更多↓
软件下载
优居找房经纪App
145.25M
立即下载
相关软件
精彩推荐