win7旗舰版

王力宏爸爸深夜发布手写信 王力宏爸爸手写信介绍

时间:2023-10-25 | 文章作者:残月

  王力宏爸爸深夜发布手写信。想必各位朋友们最近都吃到了王力宏的瓜了,那么最近这个王力宏爸爸深夜发布手写信又是怎么回事呢?感兴趣的玩家们一起来看看吧。

王力宏爸爸深夜发布手写信 王力宏爸爸手写信介绍

  王力宏爸爸深夜发布手写信

  王力宏爸爸深夜发布手写信,称李靓蕾当年靠怀孕成功上位,婚后她和王力宏的矛盾一直很多,两人的离婚程序也已经走了快两年。

  王力宏爸爸称,“事实上双方已签字,女方有数亿台币的要求,生活费,两名菲佣,一名保姆及一名专用司机,再加孩子的生活费和教育费,这一期都已同意交付,绝对没有不支持她的可能。”强调王力宏在分居这两年里绝对没有行出轨之事,希望网友们能客观评价自己的儿子,“力宏不是败类”。

王力宏爸爸深夜发布手写信 王力宏爸爸手写信介绍

王力宏爸爸深夜发布手写信 王力宏爸爸手写信介绍

王力宏爸爸深夜发布手写信 王力宏爸爸手写信介绍

王力宏爸爸深夜发布手写信 王力宏爸爸手写信介绍

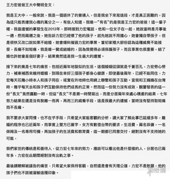
  王力宏爸爸王大中聲明全文:

  我是王大中,一般來說,我是一個退休了的普通人,但是我坐下來寫這段,才是真正困難的,因為這只能表達我心痛的萬分之一, 有些人知道,我唯一”有名” 的是我是王力宏的爸爸!這一輩子裡,我最遺憾的事發生在2013年,那時接到力宏電話,他和一位女子在一起,她說當時是月事後一遇,然而兩遇之後,她告訴力宏已經懷了他的孩子。起先她說不用擔心,她會獨自帶孩子,但是很快又改口說如果不結婚,她會爆料摧毁力宏的事業。當初家裡大部份認為這種威脅不能接受,長痛不如短痛,我是唯一贊成結婚的,因為我覺得必須保護孩子,而且事業也很重要,結了婚也許她會是個好妻子,結果竟然這是我一生最大的遗憾。

  接下來的竟是七年的痛苦,包括近兩年地獄似的生活。這個婚姻從頭就是千蒼百孔,力宏勞心勞力,補東補西來維持婚姻,到現在幸好三個孩子都身心健康,即使最後兩年,已經不能同住,力宏每天花幾小時本人和孩子同在,或實在外地時也用網上聯繁和孩子互動。當我和王媽媽在台灣時。幾乎每天去和孩子們互動保持他們成長的正常。然而這一份努力沒有成效,靚蕾發表的這一份“長文”竟然轟動一時,但這“長文”不是第一時間寫出 ,而是分 居兩年來處心積慮的結果 ,七年努力結果在還是沒有脫離一而再,再而三的威脅手段,這是我最大的遗憾,當時沒有堅持取短痛而不長痛。

  我不要求大家同情,也不在乎手段,只希望大家能客觀的分析,請大家了解此事已延續多年,離婚的程序也已近兩年,而事實上雙方已簽字,女方有數億台幣的要求,生活費,兩名菲傭,一名保姆及一名專用司機,再加孩子的生活费和教育费,這一期都已同意交付,絕對沒有不支持她的可能,我們家世的傳統是和善待人,從力宏七年來的努力,應該可以看出他是什麼樣的人,分居也已兩年多,力宏在此期間絕對沒有出軌之事。最後請嘹解被誣告的痛苦,只希望大家保持客觀,自然還是會有天理公道,力宏不是敗類,他的孩子們也不該被灌輸這種印象。

  以上就是关于王力宏爸爸深夜发布手写信的全部内容了,希望能够帮助到各位玩家。更多游戏相关的内容各位玩家们可以关注有乐数据恢复网,会一直给各位玩家们带来手游攻略!

点击查看更多↓
软件下载
优居找房经纪App
145.25M
立即下载
相关软件
精彩推荐