win7旗舰版

怎么让小程序可以下载app 小程序打开APP方法介绍

时间:2020-08-05 | 文章作者:残月

怎么让小程序可以下载app?小程序如何打开APP?不少开发人员在这上面停滞不前,小编特意为大家找到答案,希望对大家有所帮助,拿去不谢。

微信小程序页面点击下载app软件

问题:需要设置域名白名单,一般无法使用第三方,只能使用本公司注册域名

描述:使用小程序,src为app下载网址页面,点击按钮下载app

解决:因为域名配置问题,无法跳转第三方网页,包括360以及应用宝等,

把app文件放在公司域名的服务器上,安卓点击下载有效,ios无效(无法跳转app store)

补充:就在2018年1月25日下午,小程序新推出可以从小程序原路打开app(前提是小程序是从app分享打开)

小程序打开APP

根据微信的官方文档,小程序支持打开APP,专门研究了下这个API有什么。

怎么让小程序可以下载app 小程序打开APP方法介绍

launchApp 打开APP,可以通过app-parameter属性设定向APP传的参数

我们再看来看launchAPP的参数说明 

launchApp(OBJECT)

说明

因为需要用户主动触发才能打开 APP,所以该功能不由 API 来调用,需要用 open-type 的值设置为 launchApp 的组件的点击来触发。

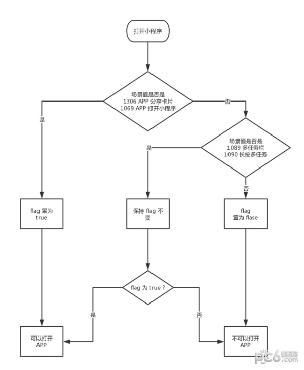
当小程序从 APP 分享消息卡片的场景打开时(场景值 1036,APP 分享小程序文档 iOS 参见,Android 参见),小程序会获得打开 APP 的能力,此时用户点击按钮可以打开分享该卡片的 APP。即小程序不能打开任意 APP,只能 跳回 分享该小程序卡片的 APP。

在一个小程序的生命周期内,只有在特定条件下,才具有打开 APP 的能力。 打开 APP 的能力 可以理解为由小程序框架在内部管理的一个状态,为 true 则可以打开 APP,为 false 则不可以打开 APP。

在小程序的生命周期内,这个状态的初始值为 false,之后会随着小程序的每次打开(无论是启动还是切到前台)而改变:

怎么让小程序可以下载app 小程序打开APP方法介绍(1)

怎么让小程序可以下载app 小程序打开APP方法介绍(2)

使用方法

需要将组件 open-type 的值设置为 launchApp。如果需要在打开 APP 时向 APP 传递参数,可以设置 app-parameter 为要传递的参数。通过 binderror 可以监听打开 APP 的错误事件。

例子

怎么让小程序可以下载app 小程序打开APP方法介绍(3)

怎么让小程序可以下载app 小程序打开APP方法介绍(4)

error 事件参数说明

怎么让小程序可以下载app 小程序打开APP方法介绍(5)

小程序打开APP,前提是你是从APP内打开小程序,才能返回打开APP,不然是不支持的,也就是说让APP给小程序导流,然后再将流量返回到APP的能力。

点击查看更多↓
软件下载
优居找房经纪App
145.25M
立即下载
相关软件
精彩推荐