PolyCircle是一款快速钻孔挖洞C4D插件,可以将选定的顶点和多边形转换为圆形顶点,并且您还可以选择一个参考平面以使法线方向以及每个轴的方向和视图方向都变形。换句话说,此插件可以在任何表面上形成圆孔。
软件特色
PolyCircle(模型快速钻孔挖洞C4D插件)是一款很优秀好用的C4D软件上的模型快速钻孔挖洞的辅助工具,PolyCircle插件功能强大,操作简单,使用后可以帮助用户轻松在C4D中进行模型快速钻孔挖洞操作,非常方便实用。用户可以借助这款插件在C4D模型上面快速钻孔洞,帮助模型设计人员快速处理各种问题,操作简单,方便快捷,非常不错。
使用教程
选中想要变成圆的面
选择PolyCircle插件点击选中的面
给圆卡线完成
布线重度患者看下方(在图上的基础上修改布线)
选择图中的八个点(为什么选中这八个点因为我想使圆的外围也是循环边看着更顺眼些)
按快捷键M-M(连接点/边)如图下
接着按快捷键UC(坍塌)
坍塌可以使多个点连接在中间位置很实用大家可以多多尝试
最后卡上保护线完成
总结:选中想要的面使用插件变圆选中八个点先mm连接然后uc坍塌最后优化完成
操作技巧
1、先建立一个平面,属性可以参考一下。
2、按C转换为可编辑对象,按kk进入线性切割,把中间切成米字形
3、进入点模式,选择中心点,右键选择倒角,属性如下
4、如果要拉圆柱,则进入面级别,选择做出来的八边面,按住CTRL向上拉伸
5、进入线级别,快捷键ul循环选择要保护的2个边线,右键倒角,倒角模式选实体,属性如下
6、给物体添加一个细分,完成
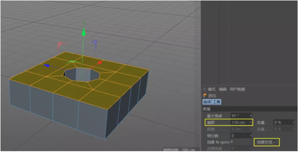
7、如果要掏洞,回到第三步,进入面级别,delete删除八边面
8、全选所有面,快捷键D挤压,选择创建封顶,属性如下
9、进入线级别,ul循环选择要保护的边线,右键倒角,倒角模式选实体,属性如下
10、给物体添加一个细分,完成


















